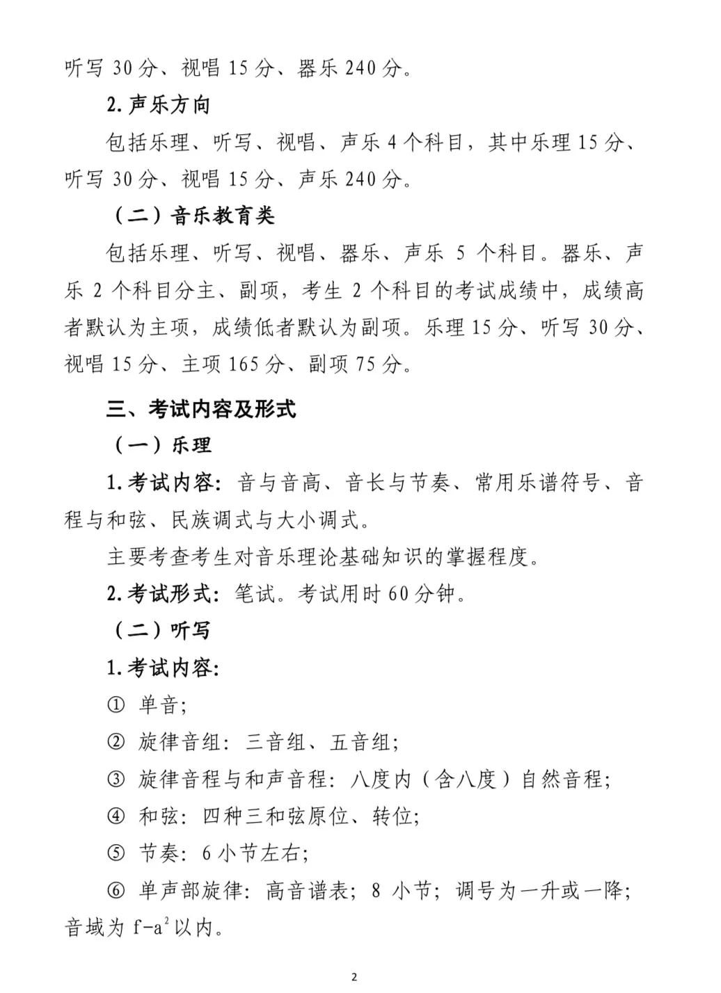
根據國家統一部署要求,2025年我省普通高校招生藝術類專業中的美術與設計類、書法類、舞蹈類、音樂類、播音與主持類和表(導)演類專業實行省級統一考試。
一、考試形式
(一)美術與設計類、書法類專業采取筆試形式。
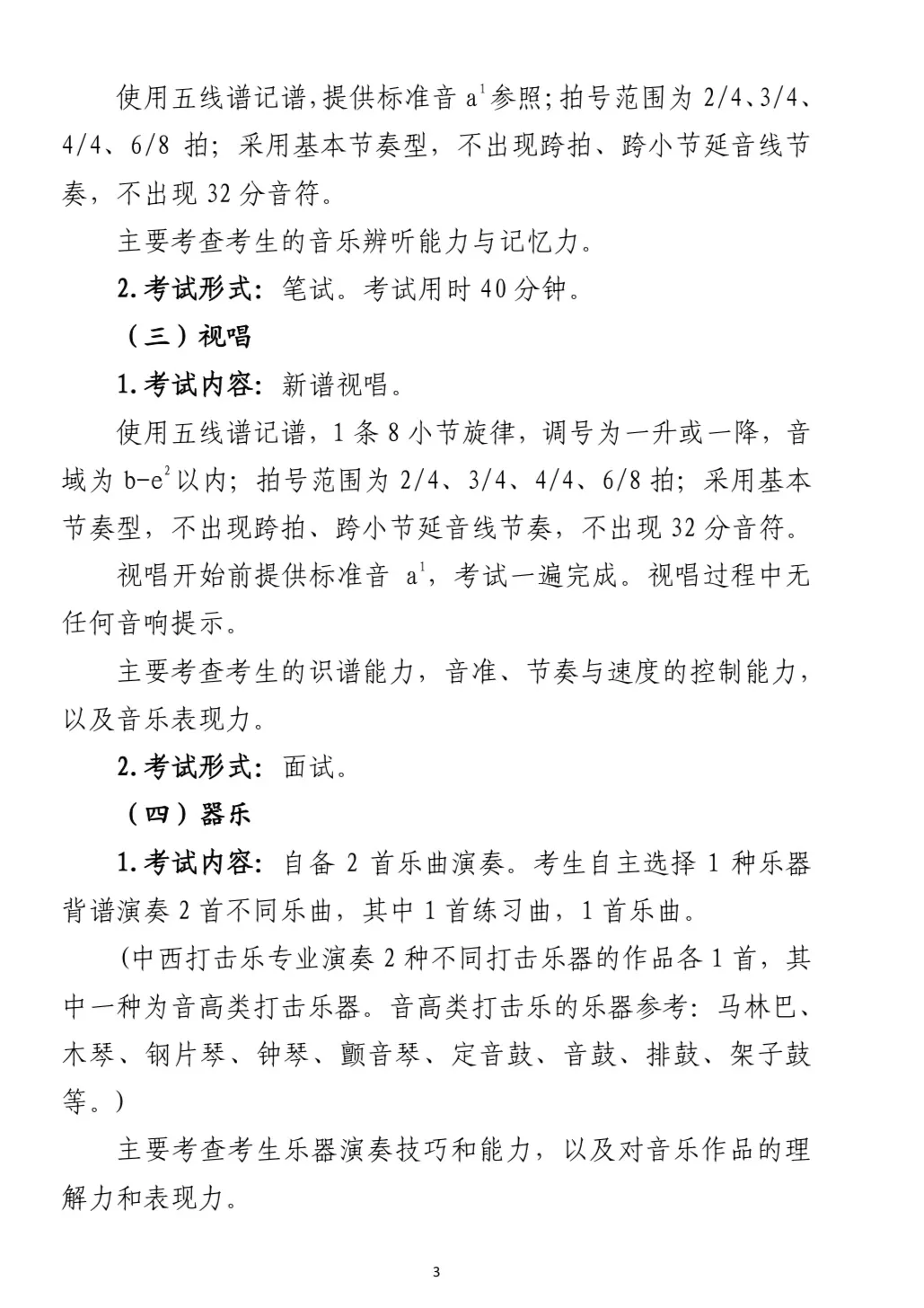
(二)音樂類專業采取筆試+現場錄制形式。
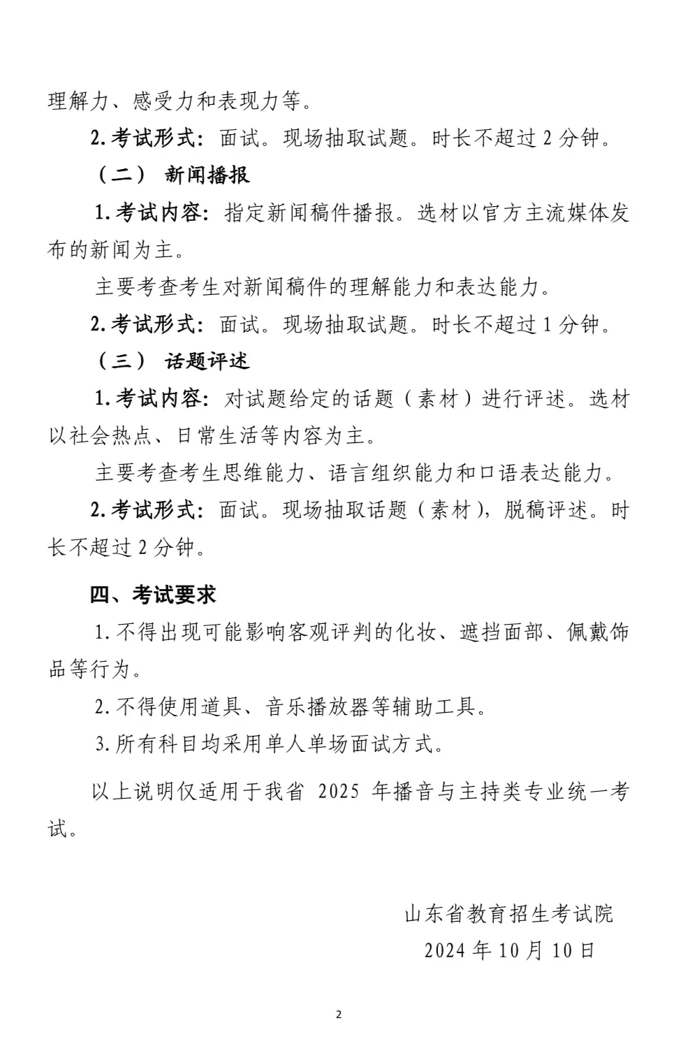
(三)表(導)演類(戲劇影視導演方向)專業采取筆試+現場面試形式。
(四)舞蹈類、播音與主持類、表(導)演類(戲劇影視表演、服裝表演方向)專業采取現場面試形式。
二、考試時間及地點



























瀏覽次數:
發布日期:
2024-10-25 19:10:55
根據國家統一部署要求,2025年我省普通高校招生藝術類專業中的美術與設計類、書法類、舞蹈類、音樂類、播音與主持類和表(導)演類專業實行省級統一考試。
一、考試形式
(一)美術與設計類、書法類專業采取筆試形式。
(二)音樂類專業采取筆試+現場錄制形式。
(三)表(導)演類(戲劇影視導演方向)專業采取筆試+現場面試形式。
(四)舞蹈類、播音與主持類、表(導)演類(戲劇影視表演、服裝表演方向)專業采取現場面試形式。
二、考試時間及地點